
Baseline aids insurers through scalable cloud platforms, streamlining digitization complexity by merging data.
Baseline launched Resident app to unify residents, officials, and workers, simplifying tasks and boosting engagement. Officials drive initiatives, residents suggest improvements, and workers manage tasks efficiently.
This collaborative effort helped define three crucial user roles: City Residents, Elected Officials, and City Workers.
The process encompassed user research, information architecture, prototyping, UI design, and iterative testing.
.webp)
These challenges included:
By overcoming these challenges, the app aimed to revolutionize the way city residents interacted with their local government, fostering a more connected and engaged community.
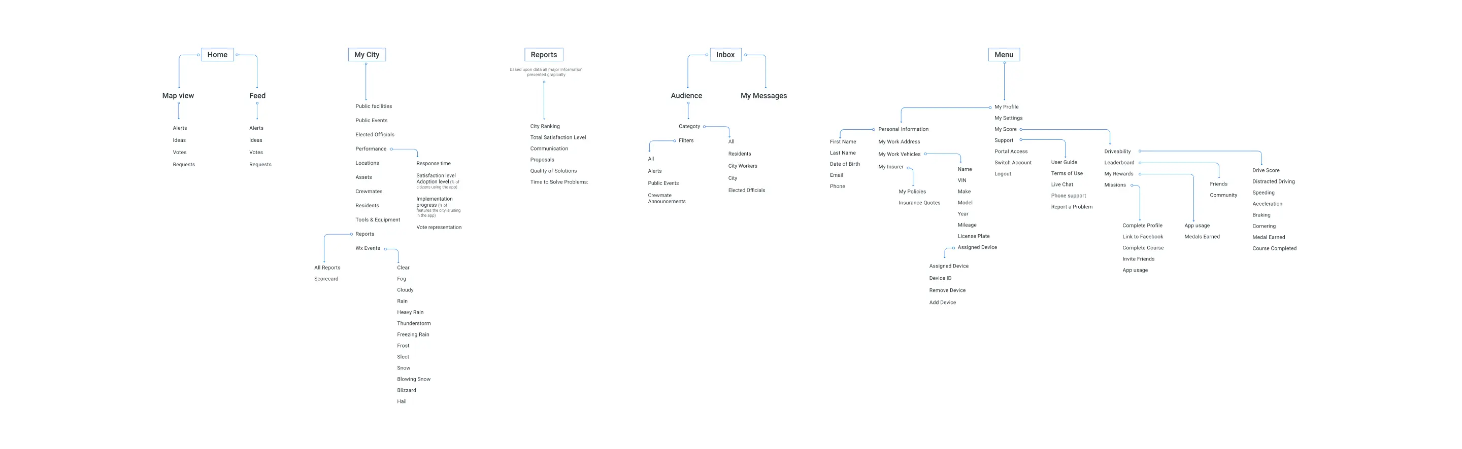
I chose to begin with designing the registration process's information architecture. This was essential as I needed to determine the most effective way to classify users by their roles and establish verification processes for City Employees and Elected Officials.

Subsequently, I proceeded to develop the information architecture specific to each role. This allowed me to identify both common and unique functionalities, enabling a comprehensive evaluation of the workload. Finally, I collaborated with the product manager to solidify the architecture.
City Residents – app users who engage with their local government, access services, propose improvements, and participate in community-related activities. Main Goals Of City Residents:
By overcoming these challenges, the app aimed to revolutionize the way city residents interacted with their local government, fostering a more connected and engaged community.

The design process for City Residents should revolve around creating an easy-to-use platform that facilitates communication, maintains data security, integrates city services, and supports a diverse user base, ultimately enhancing residents' interaction with their local government.
Let’s take a closer look to main Residents features:
Stay updated on city news
There are two ways to view new events or requests - on the map or in the feed.

Propose ideas to enhance the city
Empowers users to suggest improvements for the city, fostering community engagement and collaboration for urban enhancement.

Digital ID
Eliminating physical documents allows quick access to vital info during emergencies. Authorities can verify identities and licenses digitally, minimizing paperwork and streamlining processes.

Connect with Elected Officials
When the Resident icon is shown on their avatar, it means that the elected official is a user of the Resident app (and can no longer be invited / no longer needed to be invited by residents)

Manage insurance and vehicles
Simplifies insurance and vehicle-related tasks, ensuring easy access to vital information and streamlining administrative processes.

Easily report vehicle theft
Enables users to quickly and conveniently report stolen vehicles, aiding in timely action by authorities for recovery.

Elected Officials are elected individuals holding public offices, such as mayors or city council members, who represent and govern on behalf of the residents. They play a vital role in decision-making and city management. Main Goals Of Elected Officials:

One of the design challenges was creating an intuitive interface to facilitate effective communication and engage citizens in governance processes. The design of the app for Elected Officials aims to address the challenges of providing convenient access to information for decision-making and practicing transparent city leadership through community engagement.
Let's examine the key functionalities tailored for Elected Officials:
Election Support
The app helps Elected Officials build popularity and trust among residents, enhancing their chances of successful re-election through transparent interactions and effective communication.

Emergency Response
Elected Officials can mobilize resources and coordinate responses during emergencies using automated plans and communication tools.

Data-Driven Governance
Elected Officials can use data insights to make data-driven decisions that benefit the city and its residents.

City Workers are employees who work for the city or municipality. They can include public servants, maintenance personnel, sanitation workers, and other municipal employees. Let's explore the key features for City Workers:

Designing for City Workers involves optimizing workflows, enabling cross-role collaboration, prioritizing tasks effectively and enabling real-time reporting for efficient municipal operations and collaboration
Now, let's delve into the primary functionalities designed for City Workers:
Task Management
Easily receive, view, and track tasks assigned by elected officials and supervisors.

Reporting
Efficiently report task completion, work updates, and any issues encountered.

Collaboration
Coordinate efforts with fellow city workers to achieve shared goals and contribute to city improvement.

When adapting a design from Android to iOS guidelines, there are several key challenges to consider:

This experience taught me that Android and iOS, despite competing, mutually enhance user experiences. Understanding both design systems empowers designers to create exceptional interactions by adhering to or innovating within principles. Adapting an app from Android to iOS requires harmonizing Material Design and Human Interface Guidelines. Challenges like navigation and device specifics are overcome for a consistent user experience, boosting engagement and satisfaction.
The design system included shared elements like icons, illustrations, and a color palette, as well as elements that adapted based on the operating system. This was done to ensure the app felt as native as possible, encompassing buttons, inputs, and text fields, among others.

In summary, utilizing the design system brought about:
First feedback:
Next steps: